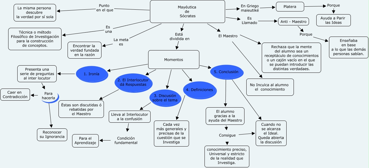
El
término mayéutica viene del griego maieutiké (arte de las
comadronas, arte de ayudar a procrear). La mayéutica es el método filosófico de
investigación y enseñanza propuesto por Sócrates.
En un pasaje del Teetetes de Platón dice Sócrates que practica un arte parecido al de su madre Fenaretes, que era comadrona: “Mi arte mayéutica tiene las mismas
características generales que el arte (de las comadronas). Pero difiere de él
en que hace parir a los hombres y no a las mujeres, y en que vigila las almas,
y no los cuerpos, en su trabajo de parto. Lo mejor del arte que practico es,
sin embargo, que permite saber si lo que engendra la reflexión del joven es una
apariencia engañosa o un fruto verdadero”. Celebres son las anécdotas del
filósofo como la siguiente:
Sócrates estaba cansado de
los chismes, hasta que un día un joven discípulo llegó a su casa:– ¡Maestro!- exclamó agitado- tengo que contarle algo. Un amigo suyo estuvo hablando de usted con malevolencia.
– Espera – lo interrumpió el filósofo- ¿Ya hiciste pasar lo que quieres decir por las tres barreras?
El discípulo lo miró perplejo:
– ¿Las tres barreras?
– Sí. La primera es la verdad. ¿Has comprobado que lo que quieres decirme es absolutamente cierto?
– ….no… en realidad lo escuché decir a unos vecinos.
– Si no sabes si es verdadero, al menos lo habrás pasado por la segunda barrera, que es la bondad- dijo Sócrates- Lo que me quieres contar, ¿es bueno?
Luego de unos segundos, el joven respondió:
– En realidad, no. Al contrario…
-¡Ah!– exclamó el sabio- entonces vamos a la última barrera, la necesidad ¿Es necesario hacerme saber lo que parece inquietarte tanto?
El discípulo bajó la vista:
– Para ser sincero, no. Necesario no es.
– Entonces – sonrió el sabio – si lo que quieres decir no es verdadero, ni bueno, ni necesario, sepultémoslo en el olvido.
Si hacemos un poco de
historia con respecto al estudio de las emociones, nos encontraremos que no fue
hasta finales del siglo XVIII y con Rousseau a la cabeza, cuando empieza
a germinar una visión optimista sobre la naturaleza humana. A raíz de esta “nueva”
concepción de la vida y, por tanto, de las emociones, la búsqueda de la
felicidad, ya planteada por Aristóteles como la motivación básica del ser humano,
pasó a ocupar un importante lugar en las corrientes de pensamiento.
Durante el siglo XIX el estudio de la emoción se va separando de la filosofía y
profundizando en aspectos más biopsicológicos, contribuyendo significativamente
al surgimiento de la psicología como ciencia independiente. Fue Charles Darwin,
padre de la biología moderna y uno de los fundadores de esa nueva ciencia, el
cual publicó en 1872 la obra sobre emociones más importante hasta aquella
fecha. En la Edad moderna a partir de 1990 se ha producido un destacado avance
en el estudio de la emoción, esto ha permitido llegar a un punto en el
prácticamente todas las teorías generales sobre las emociones consideran, ya
sea de manera explícita o implícita, la íntima relación entre emoción, cognición
y conducta, así como su vinculación con múltiples mecanismos
neurológicos, muchas veces superpuestos, que los sustentan.
En el año 2014 Estados
Unidos tuvo unas pérdidas económicas en el mundo corporativo de 3.500 millones
de dólares por no abordar aspectos emocionales en el trabajo. Este aspecto
emocional hace referencia a cuestiones como el desempeño, la rotación de personal,
las enfermedades laborales, etc. Eso en cuanto a costos, sin contar toda la
potencialidad que tiene el hecho de tener unas estructuras de compañías con un
desempeño armónico e inspirado. Este coste está en la pérdida de rentabilidad,
la incoherencia en imagen que genera una empresa que no tiene un rumbo claro, que dice una
cosa a través de los medios y en su comportamiento hace otra. Esto genera una
quiebra en su reputación, cuando se quiebra la confianza con la comunidad
donde opera la misma. Otros costes tienen que ver con
el impacto de esta compañía con sus stakeholders, como inversores, trabajadores, clientes y
otros miembros de la sociedad, el abordaje emocional no es una cuestión
netamente humana y ética, tiene impactos muy altos en la rentabilidad y
desempeño y cada vez está siendo mucho más considerado, medido y cuantificado
porque hoy forman parte de los costos laborales más altos que tiene una
compañía.
El psicólogo y periodista Daniel Goleman generó gran interés en el
papel que juegan las emociones en el pensamiento, la toma de decisiones y el
éxito individual cuando publicó el libro Inteligencia emocional en 1995.
Para Goleman, “bajo el patrón de la
inteligencia emocional, las compañías pueden calcular las posibilidades de
éxito de un individuo con mayor precisión que si sólo evaluaran su coeficiente
intelectual, un aspecto clave cuando contar con los mejores profesionales es
cada vez más importante para sobrevivir al entorno económico”. Para
demostrar su teoría, este psicólogo utiliza como ejemplo el desempeño
profesional de quienes en su día podían haber sido compañeros de colegio: “el mejor de la
clase, con un alto grado de coeficiente intelectual, ha resultado tener un
éxito laboral inferior a otro alumno que era un estudiante promedio. La
diferencia entre ellos radica en que el segundo es capaz no sólo de controlar
sus propias emociones, sino también de influir positivamente en los grupos de
trabajo. Todos quieren trabajar con él”. Esto para un directivo que
lidera una compañía es fundamental, más allá de toda la palabrería hueca que
muchas veces comunica a las personas que integran las plantillas, los cuales por
desgracia para él, son más inteligentes de lo que piensa.
Todos
los días en alguna compañía sale el CEO o presidente de la misma solicitando el compromiso de sus colaboradores apelando a sus emociones con
frases como; “tenemos que creérnoslo”, “somos los mejores”, “lideramos el
mercado “aquí debemos remar todos a una”... etc.
Y es que es muy fácil hablar, pero mucho más difícil actuar de manera
coherente. Aquí es donde “fallan” muchos CEOs, gerentes y propietarios de
empresas (sin importar su tamaño). Si se quiere transmitir el mensaje de “remar todos a una” y que tenga efectos
positivos sobre la plantilla, este debe de ir acompañado de una acción
consecuente y coherente con el mismo, en la que el CEO, directivo o mando va
delante dando la cara y ejemplo (aún a riesgo de que se la partan).
Esta
cohesión emocional resulta enormemente difícil por no decir imposible,
cuando los miembros de la compañía perciben de sus directivos, hechos,
situaciones y resultados económicos que desmienten todo lo que les están
contando los mismos. Esto resulta tremendamente ofensivo cuando lo mismo se
viene haciendo reiterativamente durante un periodo largo de tiempo, como pueden ser
más de un año.
Si
existe una cualidad esencial que deben tener los líderes que encabezan
las compañías, es ser confiables
para lograr ascendencia sobre sus colaboradores. De esto
dependerá su efectividad a la hora de conseguir los objetivos fijados, sin este atributo tan
elemental, la capacidad de influir sobre los mismos es nula. Cuando un
líder no es digno de confianza, los colaboradores no seguirán su visión, ni
pondrán su empeño y capacidades para lograr las metas que están establecidas en
la compañía. Para que un líder pueda influir lo primero que necesita
atesorar es, credibilidad,
este atributo está ligado a otros atributos como son: la ética, integridad,
lealtad, capacidad y transparencia.
El CEO que pretende exigir a sus colaboradores
esfuerzos, logros y metas que él no cumple, como es que los kpi de la compañía
que lidera estén sanos y robustos, es cuando menos una ironía, más si contamos
que el mismo dispone muchas veces de más medios y recursos que sus
colaboradores. Muchas veces sus malos resultados son fruto de malas
estrategias y de una sordera infinita sobre aquellas cosas que les dicen las
personas que integran la compañía y que no escucha.
Así
pues cuando un directivo se dirige a las personas que integran una compañía y
busca apelar a las emociones de sus colaboradores, debe plantearse aquello que
nos enseñó Sócrates al principio de este post, “si lo que quieres
decir no es verdadero, ni bueno, ni necesario, sepultémoslo en el olvido”.
Ya
lo dijo Marshall B. Rosenberg:”Somos peligrosos cuando no
somos conscientes de nuestra responsabilidad, de cómo nos comportamos, pensamos
y sentimos”.

No hay comentarios:
Publicar un comentario